
Өнімнің толық сипаттамасы
| Жапсырманың жылдамдығы: | 20-200 дана / мин (жапсырманың ұзындығына және бөтелкенің қалыңдығына байланысты) | Қалың белгінің нысаны: | 20-200 мм |
|---|---|---|---|
| Нысанның биіктігі: | 30-200 мм | Жапсырманың биіктігі: | 15-110 мм |
| Жапсырманың ұзындығы: | 25-300 мм | Диаметрі ішіндегі ролик: | 76 мм |
| Диаметрі тыс жапсырма ролик: | 300 мм | Нәр беруші: | 220В 50 / 60Гц 0,75КВт Бір фазалы |
| Машинаның салмағы: | 150 кг | Машинаның өлшемі: | 1600 (L) * 550 (W) * 1600 (H) мм |
| Негізгі сөз: | Тегіс беттік жапсырма жаққыш | 1-модель: | HAP200 |
| 2-модель: | HAP300 |
Автоматты тегіс беткі жапсырма жаққыш машинасы, баспайтын болаттан жасалған SUS304 үнемді автоматты үстіңгі және бүйірлік жапсырма машинасы
Қолдану:
Автоматты тегіс беттік жапсырма аппликаторы, баспайтын болаттан жасалған SUS304 үнемді автоматты үстіңгі және бүйірлік затбелгі машинасы тағам, химиялық, фармацевтикалық, косметикалық, кеңсе тауарлары, компакт-диск, картон, қорап және әртүрлі май шайнектері сияқты жазық заттардың барлық түрлеріне қолданылады. тегіс бүйірлік таңбалау үшін үстіңгі және бүйірлік автоматты таңбалау машинасы. Үнемді автоматты үстіңгі және бүйірлік жапсырма машинасы:

Мүмкіндіктер:
- Негізгі корпус SUS304 баспайтын болаттан және жоғары сапалы алюминий қорытпасынан жасалған.
- Жапсырма басы Жапониядан әкелінген жетілдірілген сатылы қозғалтқышпен басқарылады.
- Барлық сиқырлы көз - бұл Жапонияда жасалған озық фото детектор.
- PLC басқару жүйесі адамның интерфейсімен жабдықталған, оның 60 жады тобы бар.
- Таңбалау орны мен биіктігі реттеледі.
- Тасымалдау биіктігін өндіріс сызығының биіктігі бойынша реттеуге болады.
- Конвейермен және өндіріс желісімен байланыстыра білу
- Опцион үшін мөлдір затбелгі мониторы.
Сыртқы түрі:

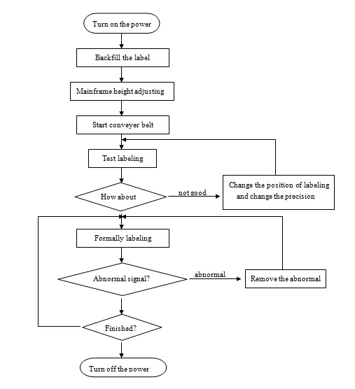
Операциялық схема:

Электр схемасы:

Орау және жеткізу:
1. Порт:Шанхай
2. Қаптаманың мәліметтері:ағаштан жасалған корпусты экспорттауға арналған қаптама
3. Жеткізу туралы толық ақпарат:Әдетте төлемді алғаннан кейін 12-15 күн
ЖИІ ҚОЙЫЛАТЫН СҰРАҚТАР:
1). «Белгіленген шоу» fere go
Себеп: таңбалаудың шығу жылдамдығы тым жоғары немесе құрастыру сызығының жылдамдығы төмен
Шешімдер: затбелгі шығару жылдамдығын баяулатады немесе құрастыру сызығының жылдамдығын жеделдетеді (бөтелкенің қозғалу жылдамдығы).
2). белгілері қоқыс тастайтын орынды көрсетеді
Себеп:
① соқа тақтасы тегіс емес;
Board тақтаның шеті бөтелке қақпағымен параллель емес;
③ жапсырма тым ашық басылған
Шешімдер:
A соқа тақтасын ауыстыру,
Board борттың шеті бөтелке қақпағымен параллель болатындай етіп,
The жапсырма белбеуіне дұрыс әсер етіңіз.
Тег: тегіс жапсырма жаққыш, қорапты жапсыру машинасы









