
Өнімнің толық сипаттамасы
SUS304 Servo Motor автоматты дөңгелек бөтелке жапсыру машинасы PLC басқару
Қолдану
Бұл серво-моторды автоматты түрде орауға арналған жапсырма машинасы тамақ, химиялық, фармацевтикалық, косметикалық, кеңсе тауарлары, CD дискісі, картон, қорап және әртүрлі май шайнектері сияқты жалпақ заттардың кез-келген түріне қолданылады.

Мүмкіндіктер
| Пайдалану | PLC басқару жүйесі таңбалау машинасын басқаруды жеңілдетеді |
| Материал | Таңбалау машинасының негізгі корпусы SUS304 баспайтын болаттан жасалған |
| Конфигурация | Біздің жапсыру машиналары жапондық, неміс, американдық, корейлік немесе тайвандық танымал бөлшектерді қолданады |
| Икемділік | Клиент принтер мен код машинасын қосуды таңдай алады; конвейермен байланыс орнатуды таңдай алады. |
Техникалық параметрлер

| Аты-жөні | автоматты түрде орап жапсыратын машина |
| Таңбалау жылдамдығы | 60-300 дана / мин |
| Нысанның биіктігі | 25-95 мм |
| Нысанның қалыңдығы | 12-25 мм |
| Жапсырманың биіктігі | 20-90 мм |
| Жапсырманың ұзындығы | 25-80 мм |
| Диаметрі бар жапсырма ролик | 76 мм |
| Диаметрі сыртындағы жапсырма ролигі | 350 мм |
| Таңбалаудың дәлдігі | ± 0,5 мм |
| Нәр беруші | 220В 50 / 60Гц 2КВт |
| Принтердің газ шығыны | 5кг / м2 (егер кодтау машинасын қоссаңыз) |
| Таңбалау машинасының өлшемі | 2500 (L) × 1250 (W) × 1750 (H) мм |
| Жапсырма машинасының салмағы | 150 кг |
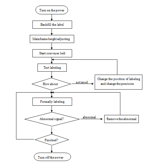
Операциялық схема

Электр схемасы

Толығырақ

Қаптама және жеткізілім

· Порт: Шанхай
· Қаптаманың мәліметтері: ағаштан жасалған корпусты экспорттауға арналған қаптама
· Жеткізу туралы толық ақпарат: Әдетте төлемді алғаннан кейін 12-15 күн
Бізге сеніңіз, ВКПАК , Сіздің жақсы таңдауыңыз! Сіздің сұранысыңызға жедел жауап!
Біздің қызметтер
1. Сізге нақты таңбалау талаптарына сәйкес кәсіби таңбалау сулюциясын ұсыныңыз.
2. Тапсырыс бергеннен кейін сізге жоғары сапалы таңбалау машинасын жеткізіңіз.
3. Сіздің қажеттіліктеріңізді қанағаттандыру үшін жеткізу уақытын қысқа етуге тырысыңыз.
4. Біздің машинаны алғаннан кейін сізге өмір бойы ақысыз техникалық қолдау көрсетіңіз.
Жиі қойылатын сұрақтар
1. Сізде қандай жапсырма машинасы бар?
Құрметті тапсырыс беруші, бізде дөңгелек контейнерлер мен тегіс беткейге арналған автоматты және жартылай автоматты таңбалау машинасы бар. Кейбіреулер бір жапсырма үшін, ал басқалары екі белгі үшін немесе одан да көп. Біз машинаны сіздің нақты таңбалау жағдайыңызға сәйкес жасай аламыз.
Осылайша, pls бізге таңбалау талаптарын жібере алды, біз сізге қанағаттанарлық таңбалау шешімін ұсынамыз.
2. Күнді және лотты басып шығаратын кодтау машинасы бола ма?
Ия, сіз әріптер мен нөмірді басып шығару үшін кодтау машинасын қосуды таңдай аласыз.
Бұл ыстық штамп және ең көбі үш жолды басып шығара алады.
3. Сәйкес модельді тексеру үшін қандай ақпарат беруіміз керек?
Pls бізге контейнер мен затбелгіңіздің суретін, сондай-ақ контейнер мен затбелгінің өлшемін жібереді.
Pls, егер мүмкін болса, сіз қандай затбелгі қолданатындығыңызды айтыңыз. (Жапсырма, өздігінен жабысатын, жапсырма, ыстық желім және т.с.с. жапсырма орама түрінде немесе бөліктерде болсын.) Содан кейін сізге сәйкес модельді тексеруге мүмкіндік береміз.
Тег: өнеркәсіптік таңбалау машинасы, шыны бөтелкелерді жапсыру машинасы









